浦发银行推出最新研发的“跨境智能邮件处理SaaS服务”(以下简称“Fafabot”)。Fafabot专为跨境电商用户打造,应用AIGC技术,通过将人工智能技术与客户自有知识体系高度融合,实现跨境电商客户来信智能理解、60多种外语智能翻译、客户咨询回复智能生成等功能,邮件平均处理时间较以往降低80%以上,有效解决了小语种客服人才缺口以及日益增长的人工成本的痛点,助力企业降本、提质、增效。
目前,伟德bv1946官网已与浦发银行达成战略合作,在宁波区域内签订外贸综服务平台跨境SaaS项目独家协议。
伟德bv1946官网平台的跨境卖家客户可以通过伟德bv1946官网平台入口直接体验“Fafabot”智能服务(Fafabot入口:https://fafabot.spdbph.com/)。
双方致力于通过数字与金融服务的综合解决方案,为更多的外贸企业出海保驾护航。
一、Fafabot操作流程
Fafabot使用流程便捷,上手门槛低,完成用户注册、企业认证后,绑定邮箱后即可体验。

二、Fafabot产品功能
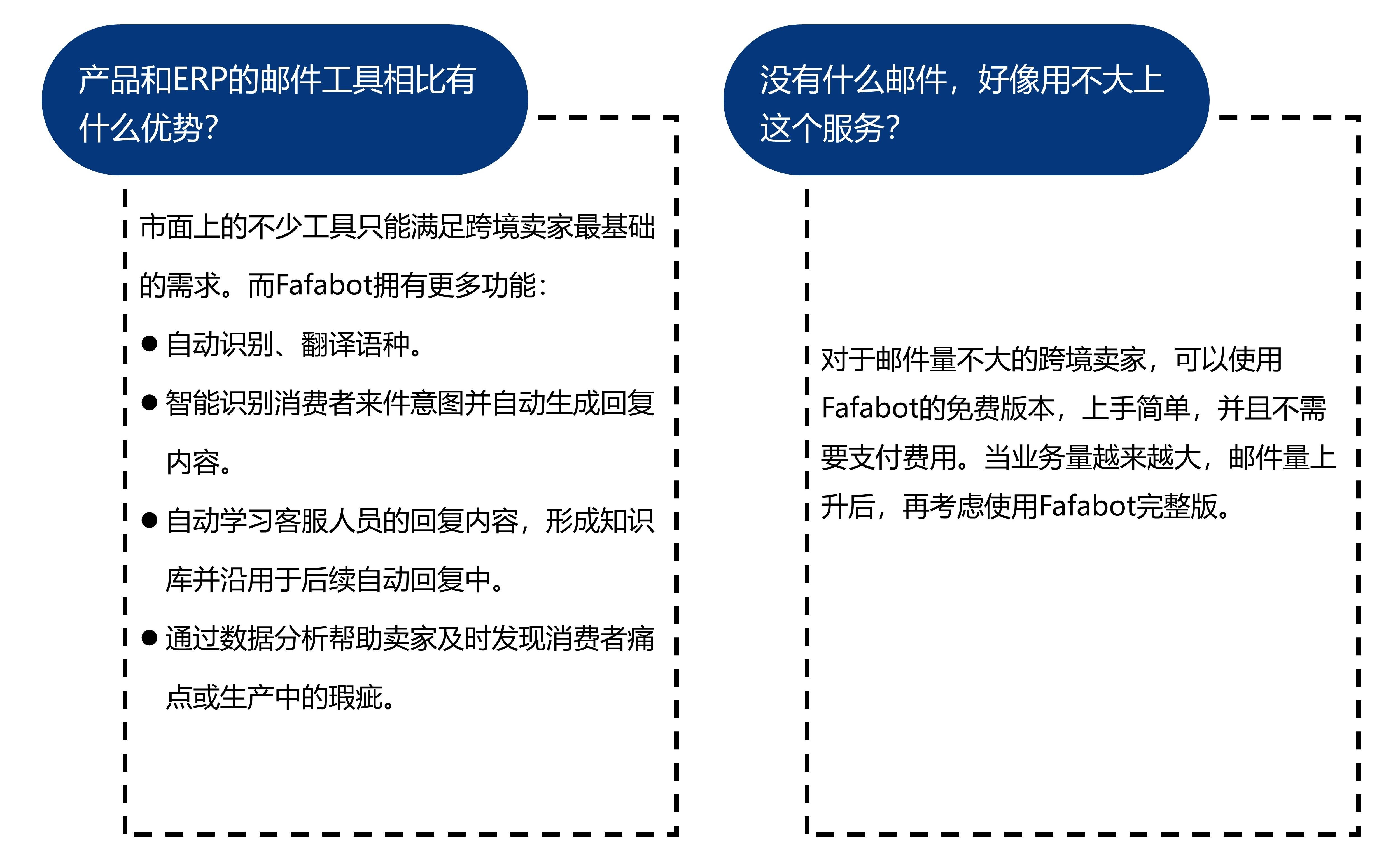
目前Fafabot已上线的Mailbot应用,主要针对客诉邮件场景提供智能服务,可以实现来信意图自动识别、语种语义自动翻译、答复话术智能生成、数据信息智慧分析等功能。此外, Fafabot具备模板创建和子账号体系的功能,方便企业进行团队管理。

当接收到消费者来信后,Fafabot将分析邮件语言并自动将其翻译成中文,当邮件中混合了不同语种时,Fafabot也能自动进行识别并准确翻译。随后,Fafabot会识别消费者意图,然后根据由跨境企业的历史邮件及产品资料生成的知识库,自动生成个性化回复,大大降低跨境电商客服的人工依赖,提升客诉邮件回复质量。

三、Fafabot产品特点
Fafabot智能化水平高、业务稳定性强,并能够合规保障用户信息安全。

1.智能化水平高。主要体现在精准的智能翻译水平、符合跨境电商语境的语言理解能力、快速生成知识库的能力、自动生成人性化话术的能力,以及持续学习不断迭代的能力。
2.业务连续稳定。Fafabot对接国内知名大厂的大模型,与其战略联创,确保大模型调用的稳定性,不会因海外大模型停服而影响业务开展。所以,用户不必担心Fafabot出现服务中断的现象。
3.安全可靠。Fafabot由浦发银行下属科技子公司浦惠数科运营,接受金融信息安全监管,确保客户信息合法合规使用、用户信息安全独立维护、商业信息严禁杜绝共享、用户知识归属用户本身。
四、Q&A
关于Fafabot,您想了解的其他问题都在这里。



