2月开始实施的外贸新规包括:
·RCEP对韩国生效
·海关总署公布RCEP实施新增事宜
·《关于促进内外贸一体化发展的意见》发布
·新一轮海运费调整
·阿根廷对多项中国产品反倾销
·越南2月1日起调降VAT
·欧亚经济联盟禁止部分木材出口
·中国—乌拉圭海关AEO互认将正式实施
·中国-俄罗斯海关签署AEO互认安排
·孟加拉国将启用电商企业唯一身份代码
·巴西颁布法案放宽外汇管制
1 RCEP对韩国生效
2022年1月1日,《区域全面经济伙伴关系协定》(RCEP)在中国等10个国家正式生效,世界上人口最多、经贸规模最大、最具潜力的自由贸易区正式启航。经韩国国会批准,该协定也将于2月1日起对韩国生效。
韩国海关1月18日举行了“灵活适用《区域全面经济伙伴关系协定(RCEP)》政策说明会”,介绍了RCEP原产地规则等核心规定,并与韩国已经签订的其他自由贸易协定进行了对比说明。重点介绍了企业灵活适用RCEP的三种方法措施。
我国国务院关税税则委员会发布公告,自2022年2月1日起对原产于韩国的部分进口货物实施RCEP协定承诺的第一年税率。根据协定规定,后续年度税率自该年1月1日起实施。
具体税率请在这里查询:
http://fta.mofcom.gov.cn/rcep/rcep_new.shtml
2 海关总署公布RCEP实施新增事宜
2022年1月20日,海关总署发布2022年第8号公告:《区域全面经济伙伴关系协定》实施新增事宜公布,详情如下:
一、根据《区域全面经济伙伴关系协定》(以下简称《协定》)有关规定,《协定》将于2022年2月1日起对韩国生效实施。《办法》第二条所述的成员方增加韩国。《办法》第十四条所述的《特别货物清单》增加《出口至韩国特别货物清单》。
二、海关总署公告2021年第106号第八条所述原产地证书格式增加原产地证书续页格式。原产地证书所载内容无法在首页内完整列明的,出口成员方签证机构可通过续页补充列明。
本公告自2022年2月1日起实施。
公告原文:
http://www.customs.gov.cn/customs/302249/2480148/4132531/index.html
3 《关于促进内外贸一体化发展的意见》发布
国务院办公厅1月19日发布《关于促进内外贸一体化发展的意见》(以下简称《意见》),提出完善内外贸一体化制度体系、增强内外贸一体化发展能力的18项具体措施。
《意见》提出,支持市场主体内外贸一体化经营,鼓励有条件的大型商贸、物流企业“走出去”,加强资源整合配置,优化国际营销体系,完善全球服务网络。支持跨国大型供应链服务企业发展,提高国际竞争力,增强产业链供应链韧性。培育一批国内国际市场协同互促、有较强创新能力和竞争实力的优质贸易企业,引导带动更多企业走一体化经营道路。
《意见》原文见此:
http://www.gov.cn/zhengce/content/2022-01/19/content_5669289.htm
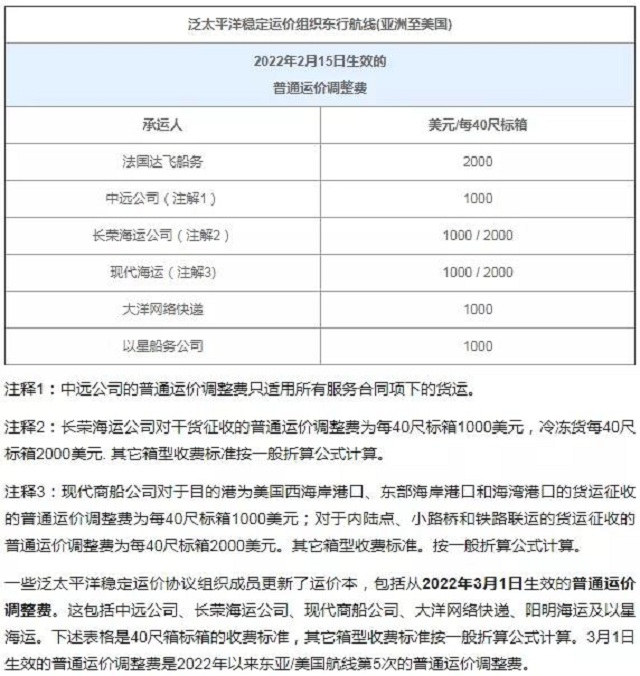
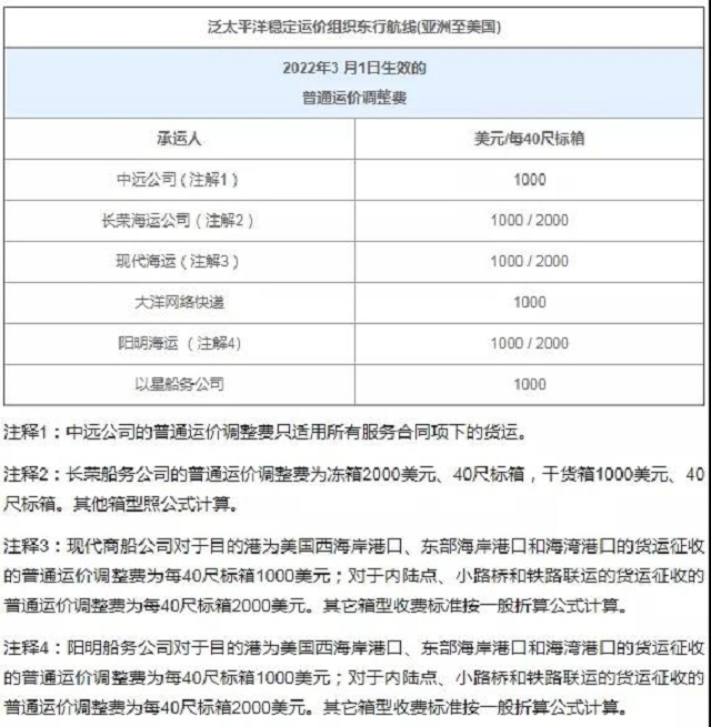
4 新一轮海运费调整


5 阿根廷对多项中国产品反倾销
依据阿根廷政府公报2022年2月4日刊载生产部第40/2022号决议如下:阿根廷政府完成对自中国进口的储存式电热水器,容量大于或等于20公升但小于或等于150公升(南方共同市场税则号列10.00)的反倾销调查,决议课征131%的反倾销从价税,另阿根廷政府接受WUHU MIDEA KITCHEN & BATH APPLIANCES MFG. CO. LTD.公司; GUANGDONG VANWARD ELECTRIC CO. LTD.公司及GUANGDONG GEMAKE ELECTRIC APPLIANCE CO. LTD.公司订定的承诺价格,为期5年。阿国海关将依据2021年6月8日生产部第271/2021号决议第3条,没收该等产品进口时支付之保证金。
阿根廷政府公报2022年2月4日刊载生产部第42/2022号决议如下:自公告日起将对自中国进口的电风扇金属防护网罩,直径超过400mm,用于内建马达的电风扇(南方共市税则号列8414.90.20)产品继续反倾销调查,并课征为期6个月临时反倾销税(从价税),税率为73%。进口商进口涉案产品时,须缴纳与临时从价税等额的保证金。
6 越南2月1日起调降VAT
越南将自2月1日起调降多项产品的VAT,自10%降至8%,较低的VAT税率将不适用于电信、资讯科技、金融活动、银行、证券、保险、房地产、可乐、金属与金属预制产品、采矿(不包括煤炭)、焦炭、精炼石油、化工及化工产品,以及需缴纳货物税的服务。
7 欧亚经济联盟禁止部分木材出口
2022年1月6日,欧亚经济委员会(含俄罗斯、白俄罗斯、哈萨克斯坦、吉尔吉斯斯坦、亚美尼亚)颁布部分未加工、粗加工木材和新材出口禁令,决定对海关编码为4401、4403与4407的木材实行统一非关税调节措施,木材出口配额为零。决定自公布之日起30日后生效。
8 中国—乌拉圭海关AEO互认将正式实施
中国海关总署1月18日发布公告称,中国—乌拉圭海关“经认证的经营者”(AEO)互认1月26日起正式实施。中乌双方海关在进出口货物通关时,相互给予对方AEO企业如下通关便利措施:适用较低的单证审核率;降低进出口货物的查验率;对需要实货检查的货物给予优先查验;指定海关联络员,负责沟通解决AEO企业在通关中遇到的问题;由于安全警戒级别提高、边境关闭、自然灾害、危险突发事件或是其他重大事故等造成国际贸易中断,在贸易恢复后优先通关。
公告原文:
http://www.customs.gov.cn/customs/302249/2480148/4129616/index.html
9 中国-俄罗斯海关签署AEO互认安排
2月4日,中国与俄罗斯双方海关签署《中华人民共和国海关总署和俄罗斯联邦海关署关于“经认证的经营者”互认的安排》。2021年,中俄双边贸易值首次突破9000亿元(人民币,下同),达到9486.6亿元,同比增长26.6%,中国连续12年稳居俄罗斯第一大贸易伙伴。
截至目前,中国已与新加坡、欧盟、南非等22个经济体签署AEO互认协议,覆盖48个国家(地区),互认国家(地区)数量稳居世界首位。其中,包括32个共建“一带一路”国家、5个《区域全面经济伙伴关系协定》(RCEP)成员国和13个中东欧国家。
10 孟加拉国将启用电商企业唯一身份代码
孟政府将启用一项商业企业身份登记系统,要求电商企业必须纳入其管理,并将在一项名为集中投诉管理系统的程序中,利用对商业企业启用的唯一身份代码,加强对电商行业的规范管理。孟政府此举,意在规范电子商务行业和电商企业经营行为,帮助消费者识别不可靠电商企业。该系统将于今年2月,首先在电商企业中启用。
孟政府今年3月还将启用一个协同电子转账平台,便于用户在移动金融服务和银行之间,进行资金转账操作。后续,还将启用一个集中物流跟踪平台系统,所有物流企业都纳入其中,方便消费者在线跟踪商品物流情况。
11 巴西颁布法案放宽外汇管制
巴西总统博索纳罗批准了一项新的外汇管理政策,法案规定将允许自然人和公司在巴西开设外币账户,目前开设外汇账户的权限仅限于部分特定公司,如外汇兑换所和信用卡发行商等,未来巴西中央银行将可批准个人在巴西拥有美元账户。
该提案将使巴西公司在其他国家开展业务时更具竞争力,同时将降低巴西市场上进出口生产链相关公司的成本,提高外汇效率,最终使消费者受益。根据该法案,外汇市场操作将可自由进行,不受额度限制,同时交易汇率将可由被授权开展外汇交易的双方自由商议。