欧盟碳边境调整机制(CBAM)是欧盟对进入欧盟的碳密集型产品在生产过程中产生的碳排放进行公平定价的工具,并鼓励非欧盟国家进行更清洁的工业生产。

通过确认某些进口到欧盟的商品在生产过程中产生的内含碳排放已被定价,CBAM 将确保进口商品的碳价格等同于国内生产的碳价格,并确保欧盟的气候目标不会受到损害。CBAM 设计符合世贸组织规则。从 2026 年起,CBAM 将适用于其最终制度,而目前的过渡阶段将持续到 2023 年至 2025 年。逐步引入CBAM与逐步取消欧盟排放交易系统 (ETS)下的免费配额分配相一致,以支持欧盟工业的去碳化。
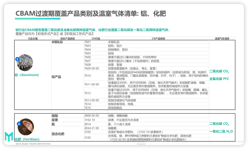
2023-2026年 CBAM【过渡阶段】覆盖6大行业
• 水泥、化肥、钢铁、铝、氢、电力




过渡期报告义务(2023年10月—2025年底)
• 过渡期内,每个季度末进口商或海关代表应报告以下重点信息,但无需实际上缴金额:
• 进口货物的数量
• 其中包含的直接排放和间接排放
• 以及这些排放在原产国所涉及的碳价
• 对于2023年第四季度进口的货物,第一份报告应于2024年1月31日之前提交;对于2025年第四季度进口的货物,最后一次报告应于2026年1月31日前提交
提交CBAM申明(2026年开始,CBAM正式生效后)
• 每年5月31日之前,CBAM申报人需要提交对过去1年的CBAM申明,包括:
• 每种进口商品总量
• 每种商品相应的总计排放量
• 根据每种商品的总计排放量,并根据规则扣减进口产品在生产国已支付碳价、以及够欧盟同类产品企业获得的免费排放配额后,计算出需要提交的CBAM证书总数(证书价格将根据EU ETS配额每周平均拍卖价格计算 €/tCO2)

关于CBAM
• 谁填报?
欧盟进口商填报。需要生产企业给进口商提供数据(包括生产工厂的相关信息、产品生产工序和工艺流程、工厂的直接和间接的排放量、分摊到产品的直接和间接排放量),或是填写标准的CBAM表格
• 是不是所有的钢铁产品都需要申报?
不是所有的钢铁产品都需要报送数据,需要看出口的产品是否在CBAM清单里。
• CBAM过渡期的申报数据需要查证吗?
不用,CBAM过渡期不需提供第三方查证报告书。
CBAM正式实施后,则须提交经CBAM认可的第三方查验单位的查证报告
• CBAM过渡期,CBAM申报人(欧盟进口商)若无如实申报,会罚款吗?
会罚款,CBAM申报人(欧盟进口商)若未如实填报,每吨碳排放量罚款在10-50欧元之间。
联系我们
